Xano Sweeting | Portfolio

Custom Fuse Design and Testing
I designed custom fuses for P42A 27100 battery cells, that I lasercut and then characterized through a series a fuse blowing tests.



The graphs above correlate to the maximum current tests I ran. The fuse pulled 825Amps from a Marine lead acid battery and blew in roughly 80ms. I plotted and filtered the data using python.
Battery Module M2
I manufactured the battery packs by lasercutting nickel conductor plates then gluing the cells together and spotwelding the plates to the cells. My design had a few problems both with manufacturing and the overall product but I was able to solve them in my next iteration.


Battery Module M3 in the works
16s 6p battery pack, capable of 15.5kw peak output (270 amps peak at 57.6 Volts). This battery pack is much faster to manufacture than my previous design. It includes flame retardant, thermal potting which ensures thermal homogeneity within the pack as well as added structural and vibration dampening benifits.


The threaded aluminum standoffs seen interspersed along the edges of the pack took me 5 hours straight to custom machine. Definitely going to try and design around premade spacer lengths next time.

I also designed a custom BMS breakout board that fits into the top of the pack:


Electrical Powertrain Design
Full System Design
I designed the overall electrical system for my team as well as most of the subcomponents. Because I was responsible for so much, many parts of the system are barebones or off the shelf so I could focus on integrating everything and just get a working product.

Power electronics
Precharge Circuit


( out of date )
Energy Meter/Discharge Circuit/Current Sensor

( out of date )

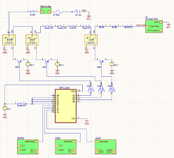
Fault System
This system is designed to simply shutdown power to the main contactors on the car whenever there is a critical fault with our main components or an operator uses a shutdown button. A latching IC is used to latch any of these faults in case a transient occurs too quickly or is intermittent.

( out of date )
Controls Plausibility
Exascale Systems
At exascale systems I helped design and fabricate various parts of the motion system for a crystal growth arc furnace. This kind of machine is often used to manufacture silicon boules . I was helping construct something like this. This is a picture of the arc furnace with 3D printed mounts for a shielded raspi camera and as well as other motion controller and sensor mounts:

Motion Controller For Arc Furnace
I used DB9 connectors and custom breakout-boards for stepper motors and limit switches. I milled the pcb out of blanks, soldered all the components and programmed the ‘teensy’ microcontroller. There were three electrodes in the arc furnace. Each had one stepper for depth and one for tilt.

(not the final schematic)



Piezo Flexure Plate
This was an attempt at a precise method of angling diffraction grating plates in an optical setup. A piezo actuator capable of 500N of force was threaded into the center and used to flex the cutout pattern in the plate.
Robotic Kitchen Hood



Steel Roof Deck
I surveyed the site, made architectural drawings, machined and welded various parts for a steel roof deck structure.


Robotics
Robot In One Night
I designed, printed, programmed and built this little bottle cap stacking mecanum robot in one night for a college competition.
Rack and pinion mechanism in action

PID Steering Correction

First Robotics League
As Team Captain
During my senior year of high school (2020 COVID), I led a team in remotely creating an almost fully 3D printed Robot. We built the robot with less than half the budget the team is usually alloted. I slept with 3D printers running 24/7 for a couple months. It was a year that most urban teams didn’t compete, but taking inspiration from James Burton, I knew we could if we wanted.




Together we were able to build 5 large mechanisms in seperate homes and then bring those together in mine for a full robot.


As Team Member
Junior year of highschool,this robot taught me to CAD. I designed the chassis, the roller intake and did the full 1200 part assembly for my team:



Embedded tank drive

Roller Intake
Misc Projects
Longboard
I laminated my own plywood using some realy heavy pieces of stock instead of a vacume bag. Then I cut, sanded, routed and finished the longboard. I used it get to school everyday for two years

Solar Longboard
In high school I made an electric longboard that had a decently large strip of solar panels along with a regulator for charging a lipo battery pack. The rest of the board was cheap off the shelf e-skate components mounted to a piece of crappy plywood I cut with a jigsaw.

Music with LEDs
LED Mushroom
This mushroom syncs with music over wifi using an esp8266 and the WLED library.

LED Eye

TIP31C
One of my favorite LED projects that I do whenever I can. A simple music visulizer using a transistor.

Video is a lot cooler with sound ofc.

Bicycles

Carbon fiber Seatpost
This was my first ever CAD project. The bike frame I bought for cheap turned out to have no seatpost with it. I couldn’t find the proprietary part or drawings for it anywhere on the internet. I thought I might be able to 3D print a bicycle seatpost. Ended up using a 3D print as a core mold for a carbon fiber layup.


Craigslist bike Restorations



High School E-Bike



My Lovely Track Bike

iPhone Repair Business
Music Reactive Logo


Small Assembly

Collected Broken LCDs

My Rummagings
I love rummaging through interesting garbage and seeing what nice electronics I can shuck or do light repairs on to get functional. Through this habit I’ve found multiple phones, TVs, Sound Systems, Bicycles and various other nicknacks.
